上海信宇电气成套有限公司
首页
首页
关于我们
关于我们
公司简介
资质荣誉
生产环境
关于我们
公司简介
资质荣誉
生产环境
产品中心
产品中心
KYN10-40.5铠装移开式金属封闭开关设备
KYN28A-24(Z)铠装中置式交流金属封闭开关设备
XGN2-12箱型固定式交流金属封闭开关设备
XGN15-12SF6环网开关设备
高压无功自动补偿装置
YBW YBM(ZBW)系列预装式变电站
DFW系列户外电缆分支箱
MNS低压抽出式开关柜
GCS低压抽出式开关柜
GCK GCL低压抽出式开关柜
GGD交流低压配电开关设备
PML低压电能计量柜
XGL动力配电箱
GZD(W)系列(微机控制)直流电源柜
住宅配电箱系列
等电位联结端子箱系列
多媒体信息箱系列
透明箱体结构示意图
透明电表箱系列
透明电能计量箱系列
透明电表箱系列
电能计量箱系列
熔丝箱系列
产品中心
KYN10-40.5铠装移开式金属封闭开关设备
KYN28A-24(Z)铠装中置式交流金属封闭开关设备
XGN2-12箱型固定式交流金属封闭开关设备
XGN15-12SF6环网开关设备
高压无功自动补偿装置
YBW YBM(ZBW)系列预装式变电站
DFW系列户外电缆分支箱
MNS低压抽出式开关柜
GCS低压抽出式开关柜
GCK GCL低压抽出式开关柜
GGD交流低压配电开关设备
PML低压电能计量柜
XGL动力配电箱
GZD(W)系列(微机控制)直流电源柜
住宅配电箱系列
等电位联结端子箱系列
多媒体信息箱系列
透明箱体结构示意图
透明电表箱系列
透明电能计量箱系列
透明电表箱系列
电能计量箱系列
熔丝箱系列
下载中心
下载中心
工程案例
工程案例
新闻中心
新闻中心
联系我们
联系我们
GCK GCL低压抽出式开关柜
当前位置:
首页
产品中心
GCK GCL低压抽出式开关柜
产品中心
KYN10-40.5铠装移开式金属封闭开关设备
KYN28A-24(Z)铠装中置式交流金属封闭开关设备
XGN2-12箱型固定式交流金属封闭开关设备
XGN15-12SF6环网开关设备
高压无功自动补偿装置
YBW YBM(ZBW)系列预装式变电站
DFW系列户外电缆分支箱
MNS低压抽出式开关柜
GCS低压抽出式开关柜
GCK GCL低压抽出式开关柜
GGD交流低压配电开关设备
PML低压电能计量柜
XGL动力配电箱
GZD(W)系列(微机控制)直流电源柜
住宅配电箱系列
等电位联结端子箱系列
多媒体信息箱系列
透明箱体结构示意图
透明电表箱系列
透明电能计量箱系列
透明电表箱系列
电能计量箱系列
熔丝箱系列
产品中心
KYN10-40.5铠装移开式金属封闭开关设备
KYN28A-24(Z)铠装中置式交流金属封闭开关设备
XGN2-12箱型固定式交流金属封闭开关设备
XGN15-12SF6环网开关设备
高压无功自动补偿装置
YBW YBM(ZBW)系列预装式变电站
DFW系列户外电缆分支箱
MNS低压抽出式开关柜
GCS低压抽出式开关柜
GCK GCL低压抽出式开关柜
GGD交流低压配电开关设备
PML低压电能计量柜
XGL动力配电箱
GZD(W)系列(微机控制)直流电源柜
住宅配电箱系列
等电位联结端子箱系列
多媒体信息箱系列
透明箱体结构示意图
透明电表箱系列
透明电能计量箱系列
透明电表箱系列
电能计量箱系列
熔丝箱系列
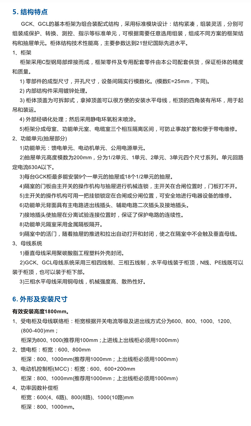
GCK GCL低压抽出式开关柜
搜索
GCK GCL低压抽出式开关柜
如果您有任何问题可以联系我们!
联系我们
产品详情
返回
上一个:GCS低压抽出式开关柜
下一个:GGD交流低压配电开关设备
相关产品
GGD交流低压配电开关设备
GCS低压抽出式开关柜
透明箱体结构示意图
多媒体信息箱系列
点击
隐藏
电话
咨询
13761006555
客服热线